В Украине хотят ввести единый механизм реструктуризации долгов за коммуналку
Фото: платежки за ЖК-услуги (Виталий Носач/РБК-Украина)
В Раде зарегистрировали соответствующий проект закона
В Украине хотят ввести единый механизм реструктуризации долгов за жилищно-коммунальные платежи. В Верховной раде зарегистрировали соответствующий законопроект №3767.
Об этом свидетельствуют данные на сайте парламента.
Суть закона
Этот закон предусматривает, что для реструктуризации задолженности граждане заключают с предприятиями - поставщиками жилищно-коммунальных услуг договоры о ежемесячном равномерном погашении реструктурированной задолженности и своевременной уплате текущих платежей за ЖКУ.
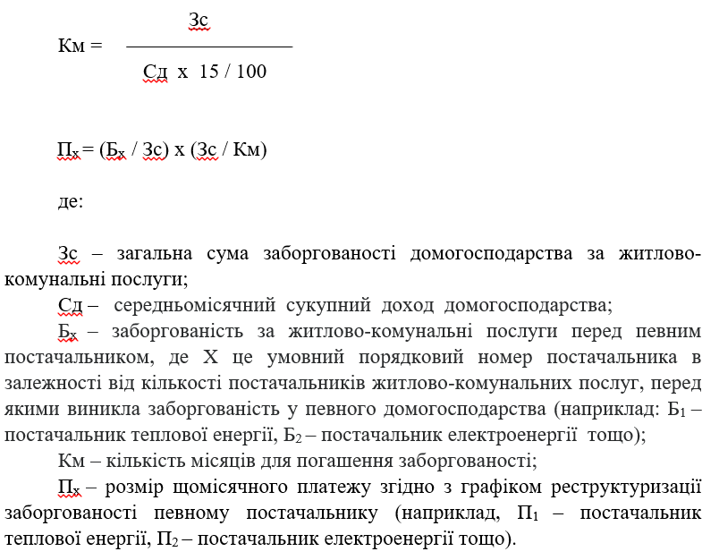
Размер ежемесячного платежа реструктурированной задолженности составляет 15% среднемесячного совокупного дохода домохозяйства.
"При условии, если доходов граждан, заключивших договоры о реструктуризации задолженности, не хватит на полное погашение этой задолженности, срок действия договора продлевается до полного ее погашения", - указано в тексте закона.
В документе прописана формула, по которой рассчитывается график погашения задолженности и размер ежемесячного платежа.

Пеня за несвоевременную плату
Указано, что на граждан, заключивших договор о реструктуризации, распространяется действующий порядок начисления субсидий на оплату ЖКУ для оплаты текущих платежей.
"Пеня за несвоевременное внесение платы за жилищно-коммунальные услуги в размере, определенном в договоре о реструктуризации задолженности, начисляется за каждый день просрочки, но не более 100 процентов общей суммы долга, при условии отсутствия задолженности по выплате заработной платы, пенсии, стипендии и т.п.", - указывается в тексте закона.
Но такая норма не распространяется на граждан, заключивших договор о реструктуризации задолженности и своевременно осуществляющих ее погашение и оплату текущих платежей.
При этом задолженность с граждан, которые не заключили договор о реструктуризации и не платят текущие платежи, взимают ЖК предприятия по решению суда.
Комиссии по реструктуризации задолженности
Этот закон поручает местным органам исполнительной власти и органам местного самоуправления создать местные постоянно действующие комиссии по реструктуризации задолженности по оплате ЖКУ.
Контроль за правильностью реструктуризации задолженности по оплате коммуналки возлагается на местные постоянно действующие комиссии по реструктуризации этой задолженности.
Как писало РБК-Украина, ранее в Минрегионе предлагали реструктуризировать задолженность потребителей жилищно-коммунальных услуг, возникла по состоянию на 1 мая этого года.